PEMDA KABUPATEN KONAWE UTARA

KONASARA SMART 2023

Sistem Informasi Pengajuan Pemberian Bantuan Biaya Pendidikan kepada Mahasiswa Program Diploma, Sarjana dan Pascasarjana di Kabupaten Konawe Utara.

Apa itu KONASARA SMART

KONASARA SMART adalah pemberian bantuan biaya pendidikan dari Pemerintah Kabupaten Konawe Utara kepada Mahasiswa PTN dan PTS di kabupaten Konawe Utara dari jenjang diploma, Sarjana dan Pascasarjana.

Bagaimana cara mendaftar?

Mahasiswa PTN dan PTS dapat melakukan pengajuan biaya pendidikan dengan Daftar KONASARA SMART . Proses Pengajuan seluruhnya akan dilakukan secara online pada KONASARA SMART.

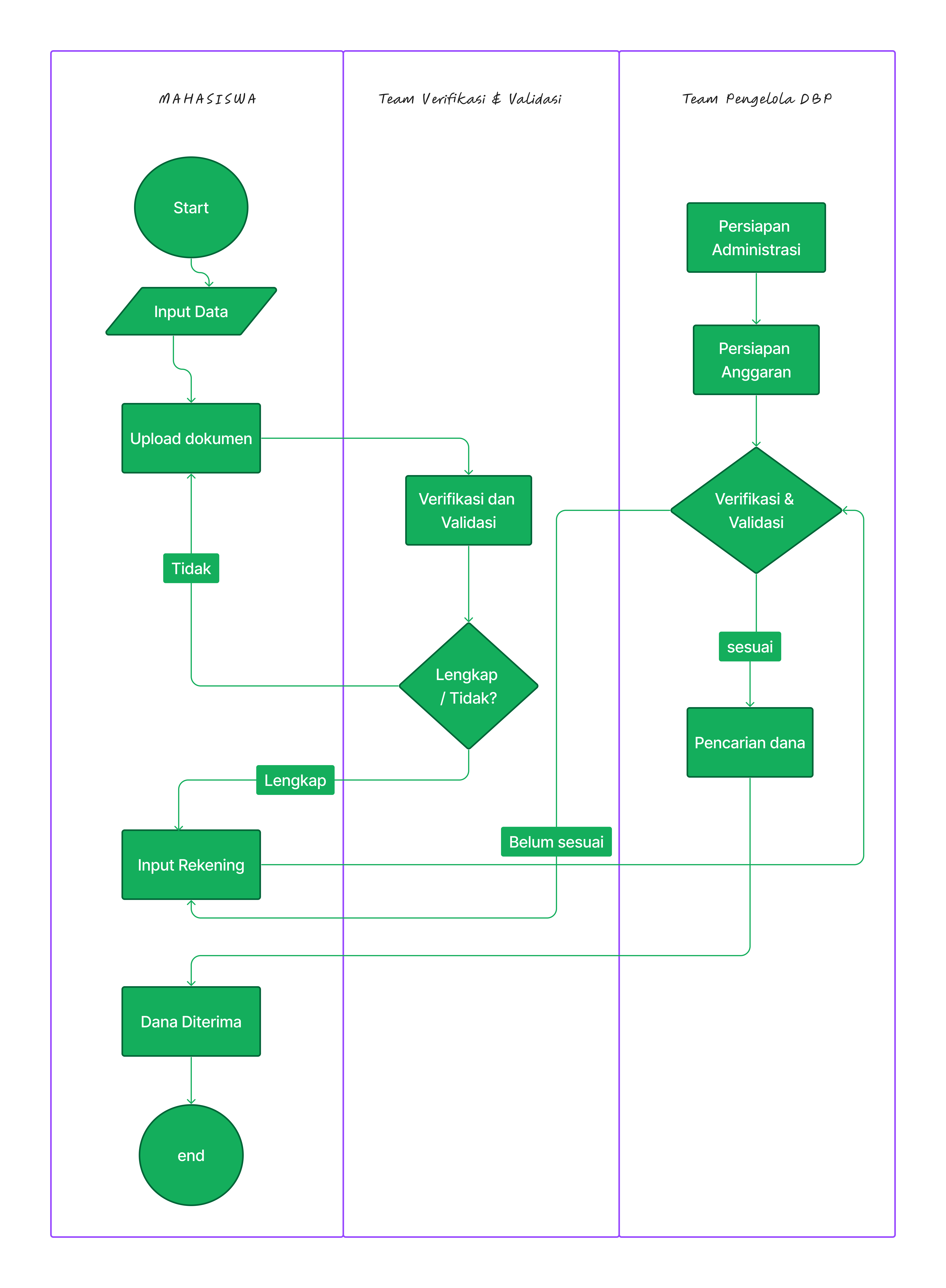
Bagaimana alur Pengajuan?

Flow

Proses Pengajuan sampai dengan Penetapan Pemberian Biaya diinformasikan melalui Sistem KONASARA SMART

  1. Mahasiswa melakukan pengajuan dengan mendaftar sehingga memiliki AKUN pada KONASARA SMART
    • Setelah mendaftar dan mendapatkan akun, Mahasiswa melakukan pengajuan dan melengkapi berkas.
    • Proses seleksi administrasi akan dilakukan oleh pihak Kabupaten Konawe Utara sesuai dengan yang ditetapkan.
    • Hasil seleksi diumumkan pada AKUN Mahasiswa.
  2. Proses Lanjutan setelah Seleksi.

Apa saja berkas yang harus disiapkan?

  1. Berkas yang harus disiapkan.
    1. Identitas Diri sebagai penduduk daerah Kabupaten Konawe Utara yaitu KTP dan KK.
    2. Terdaftar sebagai Mahasiswa Aktif.
    3. Memiliki Prestasi Akademik sesuai ketetapan.